COMMON SENSE
疏通常识
时间:2025-07-13 04:26:56
阀门是指用来控制管道内介质的,具有可动机构的机械产品的总体。是一种通过开闭或调节来控制管道内介质(如液体、气体、蒸汽等)流动的机械装置,工业阀门主要是指应用于工业领域的阀门。2024年全球阀门制造行业市场规模超800亿美元,近四年行业复合增速为3.5%。

工业阀门是现代工业建设体系中的关键设备之一,几乎所有建筑项目、控制系统等工程中均有应用。因此,阀门广泛的应用于各个工业细分领域。目前,主要的阀门应用领域包括:石油天然气、电力、化工、自来水和污水处理、造纸、冶金、制药、食品、采掘、有色金属、电子等行业。根据数据显示2023年石油天然气和能源电力是工业阀门行业最大的两个下游应用细分市场,占比分别达17%和14%。

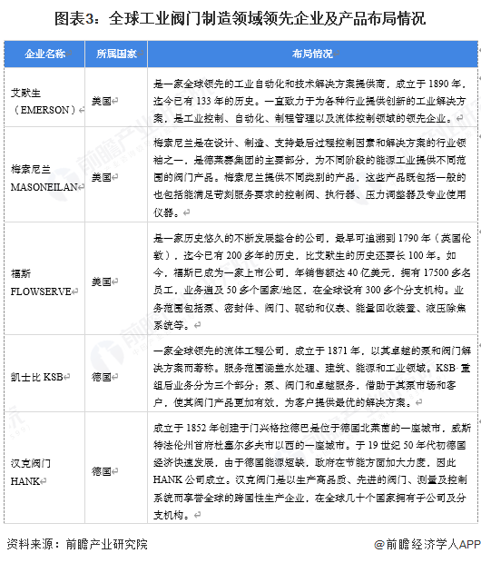
全球工业阀门领先制造企业主要有美国艾默生、日本北泽阀门、德国KSB阀门、台湾东光阀门等,企业具体布局情况如下:

更多本行业研究分析详见前瞻产业研究院《中国阀门行业应用市场需求状况与需求前景分析报告》
同时前瞻产业研究院还提供产业新赛道研究投资可行性研究产业规划园区规划产业招商产业图谱产业大数据智慧招商系统行业地位证明IPO咨询/募投可研专精特新小巨人申报十五五规划等解决方案。如需转载引用本篇文章内容,请注明资料来源(前瞻产业研究院)。
更多深度行业分析尽在【前瞻经济学人APP】,还可以与500+经济学家/资深行业研究员交流互动。更多企业数据、企业资讯、企业发展情况尽在【企查猫APP】,性价比最高功能最全的企业查询平台。
【投资视角】启示2025:中国智能手环行业投融资及兼并重组分析(附投融资事件、产业基金和兼并重组等)
预见2025:《2025年中国土壤修复行业全景图谱》(附市场现状、竞争格局和发展趋势)